Mapeamento de processos AS IS – Melhorando os resultados do seu negócio
por Equipe Holmes em 02/02/2023
Dá pra melhorar processos sem conhecê-los? Com certeza não, mas ainda bem que existem ferramentas como o mapeamento de processos AS IS.
Se você quer padronizar as atividades de uma empresa e identificar oportunidades de melhorias nos fluxos de trabalho que já existem, você precisa de uma visão detalhada do momento atual, certo?.
Estamos falando do primeiro ato para transformar um processo. A análise do agora é uma etapa crucial em qualquer projeto de BPM. Mas, dependendo da complexidade organizacional, esse mapeamento pode ser um desafio e tanto.
Por isso, vou te ajudar a entender melhor a modelagem AS IS. Descubra tudo o que você precisa saber para começar esse mapeamento de processos na sua organização o quanto antes.
O que é mapeamento de processos AS IS?
O mapeamento de processos AS IS é a representação do estado atual dos processos.
Pense o seguinte, um processo é uma série de ações realizadas para atingir um determinado objetivo, certo? Para saber quais ações são essas é necessário mapeá-las, e é exatamente para isso que a modelagem AS IS existe, para te ajudar a ver a estrutura do processo, com todas as etapas, elementos, participantes e outros detalhes.
Essa prática pode ser feita para atingir diferentes objetivos, como:
- Aprender sobre o processo, entendendo seu funcionamento;
- Identificar pontos de melhoria;
- Produzir documentação estruturada e coesa sobre o fluxo (muito utilizado para capacitar colaboradores);
- Padronizar os processos para garantir que seja executado da melhor maneira possível;
- Promover mudanças profundas, remodelando os fluxos de trabalho.
Veja quais perguntas você pode responder com o mapeamento de processos AS IS:
A modelagem AS IS vai te ajudar a responder questões como:
- Qual o objetivo do processo
- Quais são as entradas (inputs) do processo
- Quais as atividades do processo
- Quais são as saídas (outputs) do processo
- Quem é o responsável(pessoa e/ou departamento)
- Quem participa do processo
- Onde estão os outros stakeholders do processo
- Quais os recursos financeiros, humanos ou materiais utilizados durante o fluxo
- Quais são os resultados esperados ao final
- Qual a principal dificuldade com o processo
Qual a função do mapeamento de processos AS IS?
Utilizamos o mapeamento de processos AS IS, principalmente, para conhecer melhor os processos, especialmente quando precisamos analisar erros, gargalos, dificuldades tecnológicas ou outras questões problemáticas.
Fazer alterações no sistema sem entender o processo pode levar a falhas, retrabalho, desperdício e custos mais altos. Também pode criar condições que dificultam o trabalho das equipes, cria mais problemas.
A definição clara dos processos permite avaliar a eficiência do fluxo. Esse conhecimento fornece uma base sólida para desenvolver soluções, além de planejar e introduzir novos processos aprimorados.
Diferença entre o mapeamento de processos AS IS e To Be
A confusão entre mapeamento de processos AS IS e o mapeamento To Be é super comum, porém essas técnicas não são iguais, são complementares.
Enquanto o mapeamento de processos AS IS representa o processo atual, o To Be reflete o fluxo do futuro, considerando como ele funcionará após as melhorias propostas.
O to be é feito na fase de modelagem, do ciclo BPM, e serve para apresentar o plano de ação com base no que foi verificado no AS IS. As duas etapas atuam juntas na transformação dos processos, mas há situações em que é aceitável pular o mapeamento do fluxo atual (quando não existe um fluxo).
Quando já temos um cenário montado, é essencial definir o AS IS para ter condições de analisar melhor o contexto.
Leia também: Modelagem to be – 4 dicas para traçar o futuro dos seus processos!
Como fazer o mapeamento de processos AS IS
Agora que você já entendeu os conceitos, vamos aprender a colocar o mapeamento AS IS em prática com 7 passos!
1- Defina os usuários chaves e/ou donos do processo
Sabendo qual processo você irá mapear e suas informações iniciais básicas, como por exemplo o objetivo do ciclo de atividades, identifique as pessoas-chave no fluxo de trabalho.
Essa deve ser uma das primeiras etapas, justamente porque é com esses indivíduos que você pegará os detalhes da operação. São esses colaboradores que conhecem a fundo a realidade do fluxo e suas regras de negócios, afinal, eles operam o processo diariamente.
2- Agora sim, comece as pesquisas
Agora você já sabe onde achar as informações que precisa. Hora de começar as pesquisas. Faça um detalhamento das etapas, conexões, pontos de decisão, materiais, atividades, documentos, pessoas e sistemas envolvidos nos fluxos.
Comece a modelar o processo sem pensar ainda em melhorias. É hora de tirar uma fotografia do contexto atual. Para isso:
- Descreva regras de negócio
- Anote as responsabilidade de todos os usuários envolvidos, sejam eles fornecedores ou clientes;
- Identifique o caminho feliz e as exceções (como o processo acontece em seu estado ideal e como são tratadas as situações variantes);
- Descrição das tarefas, tempo de execução e colaboradores;
- Entendimento e definição dos inputs e outputs (informações de entrada e saída);
- Indicadores utilizados para medir os resultados.
Planeje questionários, pesquisas ou enquetes para extrair as informações necessárias.
3- Desenhe e documente
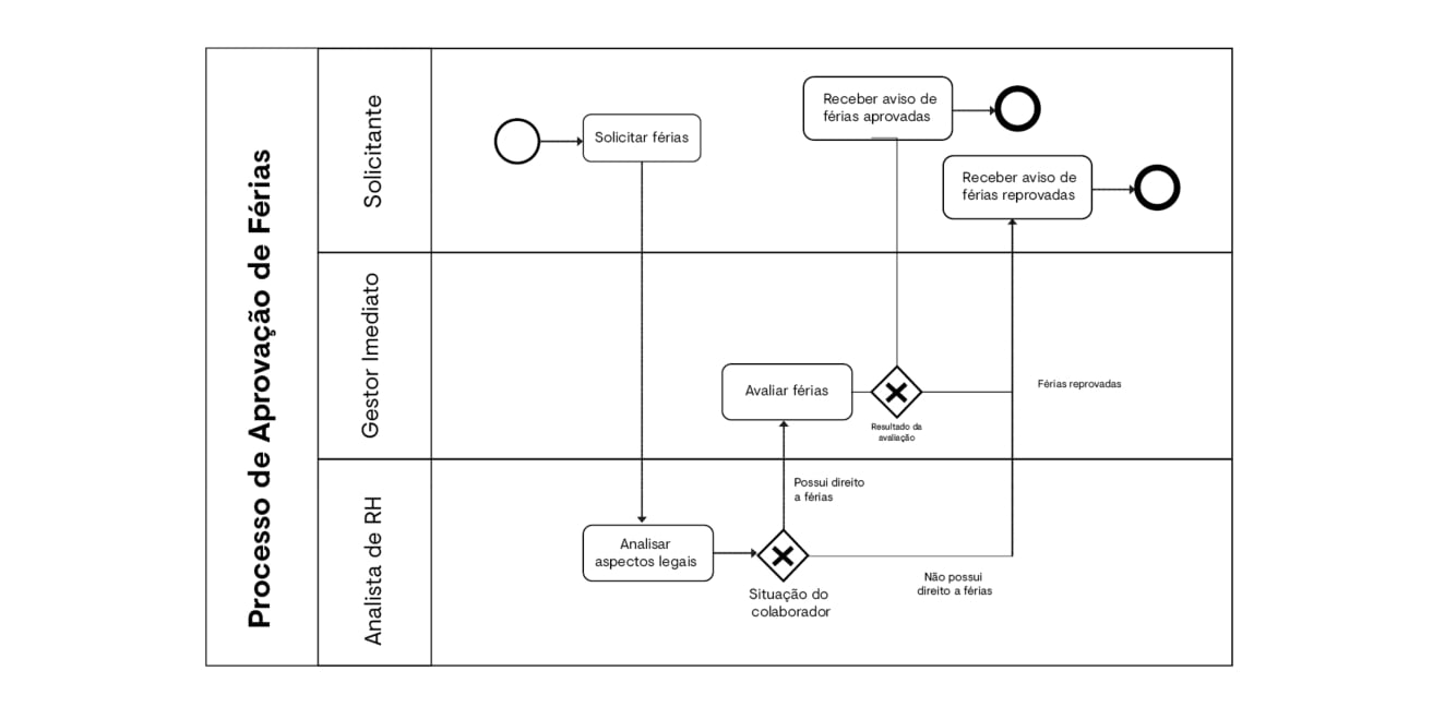
Após levantar as informações, você pode representar o fluxo de trabalho através de um diagrama. Como esse tipo de estudo, geralmente, está relacionado a iniciativas BPM, é comum utilizar a notação BPMN para desenhá-lo. Veja um exemplo:

Todas as etapas do processo devem ser listadas e combinadas com suas respectivas funções cuidadosamente, de forma bem ilustrativa. Assim você conseguirá enxergar de modo claro todo o processo.
4- Revise e avalie
Agora que o processo está documentado, você pode utilizar o documento para o objetivo que preferir. Caso deseje continuar o ciclo BPM, você deve revisar os fluxos em busca de:
- Redundâncias;
- Atrasos;
- Etapas desnecessárias;
- Funções ambíguas;
- Atrasos no ciclo;
- Atividade repetidos;
- Gargalos e retrabalho.
Através dessa revisão, analise o desempenho do processo atual. Veja como ele funciona na prática e se todos os passos descritos por seus entrevistadores realmente acontecem.
5- Planeje ações de melhoria
O mapeamento de processos AS IS termina no passo 4, agora deve ser iniciada a modelagem To Be, ou seja, definir soluções e melhorias para os problemas encontrados.
Se você fez um bom trabalho no AS IS, agora você tem informações suficientes para resolver as questões mais problemáticas. Portanto, neste momento você pode redesenhar o processo focando no futuro.
Pense no valor agregado de cada etapa durante o fluxo e em como simplificar o processo, reduzindo a complexidade e a burocracia. Isso pode envolver a eliminação de etapas desnecessárias e a revisão dos sistemas e métodos utilizados.
6- Valide
Após apresentar o novo processo para os líderes, é hora de testar sua coerência e eficácia. Escolha um pequeno grupo de pessoas para validar o fluxo antes de implantá-lo de fato.
Embora a modelagem To Be seja construída com base em muitos estudos feitos no AS IS, pode ser que os usuários tenham observações para fazer.
Por isso, a fase de validação é muito importante. Este momento é crucial para colher feedbacks e legitimar a nova visão de processo. Caso seja necessário, podem ser feitos ajustes para atender às expectativas da organização.
7- Implante e monitore os processos reformulados
Tudo esquematizado e validado? Chegou a hora de colocar o novo processo para rodar.
É comum que ocorram algumas dificuldades no início, como a resistência dos colaboradores. É necessário treiná-los e conscientizá-los sobre a importância das mudanças.
Depois de implantar, não se esqueça de acompanhar o andamento do novo processo para checar se ele está realmente melhor em relação ao processo anterior.
E como dica final…
Mapear é apenas um primeiro passo na sua jornada de transformação de processos, o que vai turbinar de verdade o dia a dia da sua equipe é acrescentar inteligência e, de quebra, oferecer uma mãozinha da tecnologia.
O Holmes é uma plataforma para criação, gestão, automatização e operação de processos. Com ele você pode:
- Desenhar, criar e executar os mais variados processos;
- Editar e configurar regras de negócio com facilidade;
- Criar e testar novos fluxos sem impactar os que já estão em produção;
- Automatizar processos de gestão de documentos;
- Utilizar assinatura eletrônica integrada ao processo;
- Subir modelos de documentos e configurar campos variáveis para serem usados e preenchidos automaticamente durante os fluxos;
- Integrar facilmente com outras ferramentas sem necessidade de códigos, via Zapier.
Além disso, o Holmes é simples e totalmente personalizável. Você pode criar seus processos do zero com ajuda da nossa equipe. Quer conhecer mais sobre o Holmes? Clique no link abaixo e agende uma demonstração gratuita com um de nossos especialistas!
Agora é com você!
Entendeu como é mais vantajoso estudar direitinho os seus processos antes de buscar melhorias? Até porque fica difícil melhorar algo que você não entende profundamente como funciona.
Eu espero que os 7 passos deste conteúdo te ajude a colocar o mapeamento de processos AS IS em prática! E não se esqueça, se precisar de uma ajuda nessa jornada, chama o Holmes!
Compartilhe
Assinar newsletter
Você também pode gostar
Posts relacionados


.png?width=768&height=261&name=imagem_2024-04-16_105535138%20(1).png)
